{{ 'fb_in_app_browser_popup.desc' | translate }} {{ 'fb_in_app_browser_popup.copy_link' | translate }}
{{ 'in_app_browser_popup.desc' | translate }}
Free local delivery service by purchasing over $250
Laundry services will be suspended from February 14th. Store and logistics services will resume on the 10th day of the Lunar New Year.
3% extra discount rebate for 『Bank Transfer』
Unleash Your Headphones' True Potential, experience Audio Tailored to You.
Enjoy free shipping on orders over HK$250 (Exclusive Vinyl Record) on order
3% extra discount rebate for 『Bank Transfer』 on order
Not enough stock.
Your item was not added to your cart.
Not enough stock.
Please adjust your quantity.
{{'products.quick_cart.out_of_number_hint'| translate}}
{{'product.preorder_limit.hint'| translate}}
Limit {{ product.max_order_quantity }} per order.
Only {{ quantityOfStock }} item(s) left.

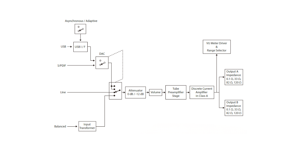
AT-HA5050H is a reference headphone amplifier that is designed to work with any headphones, not just those
from Audio-Technica. They understand that all headphones have a distinct sound signature and can perform very differently when paired with an amp.
They wanted to make headphones perform at their best, while also letting the user choose the sound they like.
So audio-technica have provided different output choices that can easily alter the sonic characteristics and performance of the headphones.
Unlike previously released headphone amplifier, the suffix “H” in the model name signifies that AT-HA5050H is a Hybrid amplifier that employs a pair of tubes at the preamp stage and transistors at the power amp stage.

Employing tubes in the preamp adds warmth and depth to the music, while its bipolar transistors provide distortion-free Class A
amplification that is powerful enough to drive any headphones, irrespective of their impedance level.

| Computer requirements | |
| A computer with a USB 2.0 port | |
| CPU | Intel Core 2 CPU 2.2GHz above or equivalent AMD CPU |
| RAM | 32bit OS 2GB or more, 64bit OS 4GB or more |
| Compatible OS | Windows 7, Windows 8, Windows 8.1, Mac OS X10.9 |
| Specifications | |
| Type | Preamplifier stage: vacuum circuit Power amplifier stage: Class A bipolar transistor amplifier |
| Compatible headphone impedance | 16 - 600 Ω |
| Instantaneous maximum output level | 2,000 mW + 2,000 mW (16 Ω load) 1,000 mW + 1,000 mW (32 Ω load) 500 mW + 500 mW (64 Ω load) 62 mW + 62 mW (600 Ω load) |
| Rated output (20 Hz to 20 kHz) | 125 mW + 125 mW (16 Ω load) 62 mW + 62 mW (32 Ω load) 31 mW + 31 mW (64 Ω load) 3.3 mW + 3.3 mW (600 Ω load) |
| Frequency response | 5 Hz - 200 kHz (0, -1 dB at 32 Ω 10 mW output) 5 Hz - 200 kHz (+0.5, -2 dB at 32 Ω 10 mW output) |
| Total harmonic distortion | 0.08% or less (20 Hz - 20 kHz at 32 Ω 10 mW output) |
| SN ratio | 104 dB (A Weighted) |
| Separation between channels | 70 dB (1 kHz at 32 Ω) |
| Gain | Line input: 14 dB XLR input: 13.5 dB |
| Input terminals | Analog: Line input (pin jack) x 2 XLR connector x 2 Digital: USB (Type B) × 1 - Asynchronous mode: DSD128/64; PCM 32kHz-384kHz - Adaptive mode: PCM 32kHz-192kHz Digital coaxial (S/PDIF) × 1 - PCM 32kHz-192kHz |
| Output terminals | Headphone output: 6.3 mm standard stereo jack (output impedance 0.1 Ω) × 2 6.3 mm standard stereo jack (output impedance 33 Ω) × 2 6.3 mm standard stereo jack (output impedance 82 Ω) × 2 6.3 mm standard stereo jack (output impedance 120 Ω) × 2 |
| DA converter | |
| Frequency response | 5 Hz - 100 kHz (0, -1.5 dB) |
| Total harmonic distortion | 0.0006% or less (20 - 20 kHz) |
| SN ratio | 113 dB (A Weighted, 1 Vrms output) |
| Separation between channels | 110 dB (20 Hz - 20 kHz) |
| Others | |
| Input attenuator | -12 dB |
| VU meter | Range 0 dB, -10 dB, -20 dB, -30 dB |
| Power supply | AC100 V - 120 V or AC220 V - 240 V 50/60 Hz |
| Power consumption | Max 53 W |
| Dimensions | H100 × W332 × D327 mm (excluding protruding parts) |
| Weight | Approx. 11.0 kg |
| Accessories | Power cable |
| Warranty (Month) | 12 |